Leyes de Kirchhoff
Continuando con este curso de electrónica, daremos paso al siguiente tema teórico: Las Leyes de Kirchhoff.
Es muy importantye poder determinar las relaciones entre corriente y voltaje cuando un circuito consta de uno o más elementos. Analizaremos los circuitos formados por resistores como el de la figura 1, que es un circuito simple con 2 resistencias. Este circuito también tiene una fuente de voltaje. Cada elemento se conecta a otro por sus terminales.
Fig1Una trayectoria cerrada es un recorrido a través de una serie de nodos que termina en el nodo inicial sin pasar por un nodo más de una vez. También a la trayectoria cerrada se le denomina como un lazo.
Ejemplo 1
Identificar las trayectorias cerradas en el circuito de la fig. 2.
Solución
Existen tres trayectorias cerradas:
1 a-b-c-d-e-f-a
2 a-b-e-f-a
3 b-c-d-e-f-b
Nótese que en realidad que los nodos d, e y f son en realidad un solo nodo.
El profesor de la universidad de Berlín, Gustav Robet Kirchhoff, formuló dos leyes que relacionan la corriente y el voltaje en un circuito con dos o más resistencias. Kirchhoff, quién formuló sus leyes en 1847, aparece en la fig. 3
Considérese el nodo de la fig. 4. La suma de las corrientes que entran en el nodo es:
Fig. 4La otra ley que se formuló fue la Ley de Voltajes de Kirchhoff, la cual establece que la suma algebraica de los voltajes alrededor de cualquier trayectoria cerrada en un circuito es idéntica a cero en todo instante.
Tómese un circuito con dos elementos y una fuente de voltaje, conectados como el de la figura 5. El voltaje a través de cada elemento aparece con su respectivo signo. Comenzando en el nodo c, la suma de voltajes alrededor del lazo es
Fig. 5Ejemplo 1
En el circuito de la fig. 6, hallar cada corriente y cada voltaje cuando R1 = 8 Ω, v2 = -10V, i3 = 2 A y R3 = 1
Ω.
Solución:
La suma en el nodo a es
= 1(2)
= 2V
= 8 V
i1= v1/R1
= 8/8
= 1 A
= 1 - 2 A
= -1 A
= -10/-1
= 10 Ω
En el circuito de la fig. 7, hallar i1 y v1 si R3 = 6
Ω.
Solución
Primero, se usa ley de Kirchhoff para corrientes (KCL) para escribir la ecuación de las corrientes en el nodo a, como sigue:
= 2A
= 3 A
= 12 - 18
= -6 V
jueves, 25 de junio de 2009
Práctica 2
Saludos a todos los que consultan este blog: continuamos con esta serie de prácticas de electrónica, la de hoy se realizara mediante un tipo muy peculiar de resistencia. Me refiero a la fotorresistencia. Antes de iniciar la práctica expondré algo de teoría al respecto.
La fotorresistencia es un componente electrónico cuya resistncia disminuye con el aumento de intensidad de luz incidente.
Sus siglas LDR, se originan de su nombre en inglés light-dependent resistor. Su cuerpo está formado por una célula o celda y dos patillas. En la siguiente imagen se muestra su símbolo eléctrico.
La fotorresistencia está hecha de un semiconductor de alta resistencia como el sulfuro de cadmio, CdS Las células de sulfuro del cadmio se basan en la capacidad del cadmio de variar su resistencia según la cantidad de luz que incide la célula. Cuanto más luz incide, más baja es la resistencia. Las célula son también capaces de reaccionar a una amplia gama de frecuencias, incluyendo infrarrojo (IR), luz visible, y ultravioleta (UV).Los valores típicos varían entre 1 MΩ, o más, en la oscuridad y 100 Ω con luz brillante, a continuación se muestra una figura de su apariencia física:

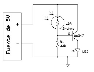
Expuesto lo anterior realizaremos una práctica para ilustrar el funcionamiento de las fotorresistencias, para ello requeriremos lo siguiente:
- Fuente de voltaje de 5V.
- Multímetro
- 1 LDR de 2 M ohms.
- 1 resistencia de 33 k ohms.
- 1 transistor bc 547.
- 1 protoboard.
- 1 LED.

Esto debería quedar alambrado como sigue:
Al energizar el circuito y si no hay errores, observaremos que de inmediato se enciende el LED, esto es debido a que la luz ambiente reduce la resistencia del LDR a un valor aprox. de 35 K ohms, con lo que circulará corriente suficiente en la base del transistor para que pase al estado de conducción.
Lo siguiente será medir voltaje entre el terminal del LDR conectado a la base del transistor y el punto de tierra del siguiente modo:

Debido a que seleccionamos un valor de resistencia (33 K ohms) aproximadamente igual al valor de la LDR cuando incide en ella luz, se obtiene una caida de voltaje cercana a la mitad del valor de la fuente con la que polarizamos nuestro circuito.
Si ahora tapamos la LDR, notaremos que el LED se apaga. En esta instancia la reisistencia de la LDR aumenta hasta 2 megaohms, restringiendo la caida de voltaje a un punto tal que la corriente que circula por la base es prácticamente nula, por lo que el transistor deja de conducir.
Con esto concluimos la práctica de hoy, les dejo el video de la misma y esten pendientes de la próxima práctica.


